2021年1月27日-29日,为期三天的云计算专项技术培训班,在广州开发区科技企业加速器创新沙龙会议中心进行,来自各基础电信运营企业及相关单位参加了此次培训。

云计算专项技术培训班
本次培训深入贯彻落实习近平总书记关于推动5G网络、云计算加快发展的重要讲话精神,全力推进5G网络建设、云计算、应用推广、技术发展和安全保障,充分发挥 5G 新型基础设施的规模销营和带动作用,支撑经济高质量发展。


相关企业代表进行了开班发言

云计算是分布式计算的一种,指通过网络“云”将巨大的数据计算处理程序分解成无数个小程序,然后通过多部服务器组成的系统进行处理和分析,这些小程序得到结果并返回给用户。通过这项技术,可以在很短的时间内(几秒种)完成对数以万计的数据的处理,从而达到强大的网络服务。培训课程涉及“网络安全态势及法律法规”、“云计算扩展要求”、“云计算的概念”、“云计算的分类”等主题课程。
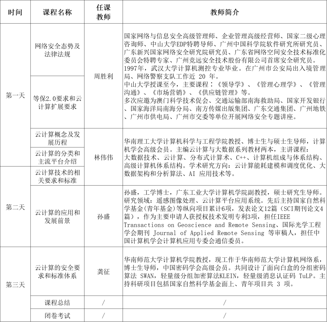
课程安排





讲师授课中
现阶段的云计算通过不断进步,已经不单单是一种分布式计算,而是与我们的生活息息相关。在未来,人和人、人和物、物和物都将连成一体,实现万无感知、万物互联、万物智能,给产业升级、创新创业、政府民生、个人生活带来全新的改变。

此次培训地点选择在黄埔区、广州开发区科技企业加速器园区,是黄埔区政府作为公务接待、各类会议和培训的场所,公务功能强,设施齐全,功能完善,配套方便。2018年10月,习近平总书记视察广东,来到广州开发区科技企业加速器园区,提出了“中小企业能办大事”的重要指示,向全国发出了全面提振民营经济信心的鲜明信号。
黄埔商学院
此次云计算专项技术培训班由黄埔商学院承办。黄埔商学院(广州)有限公司简称黄埔商学院,是黄埔文化(广州)发展集团有限公司下设的全资子公司,成立于2017年11月10日。

公司以传承黄埔军校精神,打造精英培训的“黄埔军校”这一愿景作为目标,致力发展黄埔文化产业、传播黄埔文化形象、增强黄埔文化自信,始终坚持把党的建设挺在前面,强化党对公司的核心领导作用,打造凝心聚力的创业团队。业务板块包括政务商务培训,活动策划及高端定制服务。






官方微博
官方微信
主体备案号:粤ICP备 17160872 号